本文介绍了 Talus 平台,它是一个去中心化的平台,旨在通过链上 AI 代理的工作流程来部署、协调和货币化自主系统。Talus 引入了 Nexus,这是一个完全可组合的、高性能的去中心化 AI 代理框架,它利用 Sui 作为其协调层,从而为自主 Web3 经济建立核心基础设施。Sui 的 Move 语言和全栈架构为 Talus 提供了独特优势,使其能够构建高性能的去中心化 AI 代理。
在人工智能驱动的数字时代,生产力和创造力取决于如何有效地协调各种人工智能工具。
链上生态系统也是如此,预计无数的人工智能代理将围绕数字化真实价值进行大规模互动,从而推动新的经济,并突显基于人工智能的工作流程的重要性。
为此,Talus推出了 Nexus ——下一代、完全可组合、高性能的去中心化人工智能代理框架,该框架利用Sui作为其协调层,从而将自己确立为自主Web3经济的核心基础设施。
文明的进步是通过不断地抽象复杂性,从而创造出更简单、更直观、更便捷的方式来与世界互动。如今,在大多数互动都发生在基于互联网的网络的数字时代,这一进化轨迹越来越多地由人工智能主导。越来越多的科技公司正在利用人工智能来自动化复杂的基础性任务并交付复杂的使用案例——将人工智能的影响范围扩展到我们的日常生活中,并扩大人类活动的范围。
在这种背景下,更重要的是我们_如何_部署和编排这些多样化的人工智能工具。用户和构建者都开始结合使用传统的中心化人工智能系统以及为他们自己独特环境量身定制的专用人工智能代理,以探索更智能的方式来利用人工智能技术。通过将高度细分任务的专用代理整合到有凝聚力的流程中,他们能够做出更广泛、更精细的决策——最终最大限度地提高生产力和创造力。
人们对人工智能驱动的工作流程日益增长的兴趣也正在链上生态系统中涌现。从本质上讲,智能合约平台代表了一种可编程的底层,用于数字化和激活“价值”,同时提供在数字网络中支持各种使用案例所需的可组合性和灵活性。从这个角度来看,很难想象未来无数的人工智能代理在链上环境中与“真实价值”互动——开启新的经济模式、扩展工业前沿并实现全新的应用程序。
特别是,当今大多数人工智能系统——尤其是中心化系统——仍然局限于封闭的中心化环境中,这使得无法审计它们的逻辑或大规模协调和信任互动。因此,为了充分释放人工智能在开放数字经济中的潜力,我们需要一种新型的链上基础设施——一种能够让代理以完全透明的方式进行推理、行动和协作的基础设施。
本文探讨了 Talus 的架构,Talus 是一个去中心化平台,用于通过人工智能代理的链上工作流程部署、协调和货币化自主系统 - Talus 是一个新的链上协议,旨在作为各种人工智能代理和基于代理的应用程序的基础。我们研究了 Talus 如何使人工智能代理(充当人工智能能力的接口)在区块链环境中运行,以及这种工作流程平台如何极大地增强代理的可用性和多功能性。我们还将研究 Talus 为什么选择 Sui 作为其协调层,并探索支持可扩展、可互操作的代理生态系统,同时启用具有更高级功能的新型代理所需的技术稳健性。

区块链技术打开了通过在数字领域中完全投射“价值”来扩展各个行业经济体的潜力。但是,从实际的角度来看,仍然很难说该技术已经足够成熟,可以全面支持各种使用案例。这不仅是因为在去中心化环境中可靠地处理大规模交易时持续存在可扩展性挑战,而且还因为用于精确表示数字价值以及在资产之间实现无缝交互的基础设施仍然不完整。
在这种背景下,账户抽象和意图等抽象技术因其能够通过使用户免受协议级别操作的技术复杂性的影响来简化用户体验而受到广泛关注。现在,在这一抽象浪潮的基础上,一种新型的接口正在涌现:链上人工智能代理解决方案,它集成了各种技术来围绕用户的目标运行,从而充当一种全新的交互范例。

链上 + 人工智能代理超越了传统人工智能代理提供的简单自动化工具的角色,而是被设计为链上数字经济中的成熟参与者。每个代理都拥有独特的链上身份,可以拥有和转移用户委托授权下的资产、执行智能合约,甚至可以根据验证的结果随着时间的推移演变其行为。这使他们能够自动化各种Web3交互——例如投资组合管理、游戏内商店运营和DAO治理参与——同时灵活地扩展他们的使用案例。
此外,利用区块链固有的透明性、开放性和互操作性,代理可以自由地跨各种协议和服务进行探索和推理,同时协调交互并与其他专门从事不同功能的代理有机地进行协作。例如,用户可以简单地用自然语言陈述一个目标——例如“本月用 3 ETH 最大化回报”——人工智能代理将自动协调必要的行动,从交换和借贷到质押,甚至在需要时与其他交互代理进行协商。
简而言之,曾经感觉技术上令人望而生畏的链上环境现在只需一个明确的意图就可以接近——用户只需指定他们想要什么,然后代理以有效和透明的方式处理_如何_操作。这为一种基于真实数字价值的新型体验铺平了道路,而这种体验在Web2范例中根本不可能实现。
自从ChatGPT风靡全球已经有一段时间了,但是链上人工智能代理领域直到最近才进入人们的视野——最值得注意的是在去年年底,当时a16z的联合创始人Marc Andreessen被发现在一个名为$GOAT (Goatseus Maximus)*的项目中投入了大约价值 50,000 美元的比特币。这一事件标志着一个转折点,将人工智能代理的概念推向了主流加密货币领域。
回顾其短暂的历史——大多数早期的人工智能代理相关代币在 $GOAT 之后最初都搭上了互联网模因文化的浪潮,成功地在短时间内引发了投机性需求的爆发。但是,这些早期代币很快就暴露了作为模因代币的明显功能限制。结果,市场对实用性的期望开始上升,随后的代币开始整合诸如社区参与、实时社交互动以及更复杂的决策支持功能等功能,以增强现实世界的可用性。
一个值得注意的例子是Virtuals协议的 $LUNA,这是一个由人工智能驱动的虚拟影响者和自主角色,它跨 TikTok、X 和 Telegram 与用户互动,提供了一种新型的社交体验。$AIXBT 和 $ZEREBRO 演变为通过与 DeFi、区块链工具和创意平台集成来支持决策的代理。与此同时,$AI16Z 和 $EMP 在追求技术进步——例如跨链可操作性、dApp 集成和硬件兼容性——同时发起旨在建立可持续生态系统的行动。$GRIFFAIN 通过简单的自然语言输入实现了加密货币支付和购买,而 $COOKIE 将自己定位为 InfoFi 加密货币经济的核心组成部分,将数据分析与社区治理相结合。
除此之外,专门用于特定目的的人工智能代理——例如智能合约审计和异常交易检测——的数量正在迅速增加。特别是在 DeFi 领域,生态系统的持续成熟使这些代理能够与金融应用程序集成,从而使其效用变得越来越复杂(例如,DeFAI)。此外,随着对支持真正链上身份驱动的自主人工智能代理的深度基础设施的需求增长,去中心化的链上框架和工作流程平台正在迅速涌现。
简而言之,链上空间中的人工智能代理项目正在从投机性资产迅速发展成为有目的的、功能性的数字代理,这些代理正在市场上开辟独特且有价值的地位。
*$GOAT 是在 Solana 区块链上启动的由人工智能驱动的 meme 币。它通过由基于 Llama-70B 构建的名为 Truth Terminal 的人工智能机器人领导的病毒式 Twitter (X) 内容而受到关注。
然而,尽管越来越多越来越专业化和精细的链上人工智能代理涌现,但我们在无缝利用它们、将它们组合成连贯的工作流程以及以真正智能的方式操作它们方面仍然面临着严峻的挑战。这主要是因为大多数现有的链上环境都面临着技术和运营限制,从而阻碍了它们提供流畅和直观的用户体验。
例如,用户通常需要手动访问多个应用程序并通过他们的非托管钱包自己签署复杂的链上交易,有时还需要以各种资产支付大量费用。此外,各个生态系统的不同标准经常迫使用户进行繁琐的资产转换或通过间接和低效的路线进行交互。
这些限制不仅对人类用户构成了障碍,而且也对链上人工智能代理构成了障碍,从而使他们难以在链上构建无缝的工作流程。因此,为了使现有和未来的链上人工智能代理能够充分发挥其预期的作用并彼此有效地协作,其底层的链上工作流程必须由满足功能、性能和安全性基本标准的基础设施来支持——从而确保流畅、可靠的执行。

为了进一步分解这一点,我们可以确定下一代基础设施的三个核心要求,这些基础设施将支持可扩展的人工智能代理经济:
高可扩展性——以可靠且经济高效的方式处理由代理启动和调解的大量交易的能力。
灵活的技术堆栈和模块,使资产和交互的动态结构化成为可能,同时允许通过统一的标准表达复杂的逻辑。
多链互操作性——允许代理跨不同的生态系统进行探索,释放更广泛的功能,并无缝交互,而无需局限于单个链。
精心设计的软件无疑能够比任何人都更快、更准确地处理交互。然而具有讽刺意味的是,这种效率有时会引入新的运营效率低下的层次。为了有效地将大量交互委托给人工智能代理,支持基础设施必须能够以速度和经济性处理大规模交易。
此外,由于人工智能代理的大多数链上活动本质上都依赖于链上执行环境,因此一定程度的标准化抽象——涵盖资产结构和交互逻辑——对于平稳运行至关重要。为了实现更丰富和更复杂的交互,技术堆栈应该能够灵活地定义各种形式的集成标准。此外,必须无缝实施诸如权限控制之类的稳定性模块,以确保安全地管理资产,而不会增加摩擦。
最后,鉴于每个区块链生态系统都有其自己的用户群、文化和协同项目格局,因此人工智能代理不能孤立在单个链中。为了释放更广泛的使用案例,基础设施的设计应灵活地支持无缝的多链互操作性。
Talus 专注于构建克服这些挑战并创建尽可能高性能的去中心化人工智能代理所需的基础设施。为了使代理具有新的功能并确保基础设施级别的无缝交互,Talus 推出了 Nexus ——一个从头开始设计的完全可组合的去中心化代理框架。目标是将 Nexus 确立为构建自主 Web3 经济的基础设施。
与大多数链上人工智能代理项目不同,这些项目源自 EVM 或 SVM 生态系统,这些生态系统已经拥有成熟的环境,具有强大的用户群和多样化的项目格局,Talus 运营着一个独立的 инфраструктура,具有自己的编排节点系统,将 Nexus 与 Sui 区块链集成为其协调层,并利用 Sui 的原生 Move 语言。这并不是创建另一个受现有堆栈限制的代理项目,而是试图重新定义执行环境本身,使代理能够像顶级智能合约或 DeFi 协议一样拥有相同的一流功能,甚至可以做得更多。
尽管 Move 可能没有 EVM 或 SVM 的长期传统,但它在高交易吞吐量和以对象为中心的架构方面具有独特的优势,这使得它能够更丰富和更灵活地定义资产和交互。这使得它特别适合于实施复杂的业务逻辑,而这些逻辑在 EVM 或 SVM 环境中难以实现——或者甚至是不切实际的——从而使得可以更轻松、更安全地执行此类逻辑。
Talus 早早就认识到了这种潜力。Talus 的愿景是支持一种新的链上人工智能经济——在这种经济中,自主人工智能代理可以由任何人拥有、透明地管理和协作运营——Talus 认为 Sui 的架构是实现多样化的人工智能代理使用案例并促进无缝代理间协作的最优化基础设施。基于这种信念,它正在使用 Sui 构建他们的代理协议 Nexus。未来,一系列额外的模块——包括市场、质押机制和代理原生治理——将被引入并与 Nexus 一起集成。
为了更好地了解 Talus 正在构建什么,让我们首先简要了解一下 Sui 背后的核心技术。
3.1.1 用于丰富表示的 Sui Move 语言
Sui 的 Move 语言是原始 Move 的一个经过独特重新设计的版本,由 Mysten Labs 团队重新设计以适应 Sui 区块链环境,借鉴了他们在 Meta 的 Diem 项目期间开发原始 Move 语言的先前经验。虽然它保留了 Move 以资产为中心的设计和强大的安全保障的核心理念,但它引入了一种独特的架构,可以平衡性能、安全性和表现力——所有这些在人工智能代理之类的环境中都是必不可少的,在这种环境中,必须谨慎地处理复杂的资产状态。
Sui Move 的核心是“资源”的概念,它将资产定义为不可变的单元——确保它们不会被复制或任意删除。这些资产被封装在模块中,从而可以通过接口进行安全访问,而无需来自外部的复杂管理,并且可以通过强大的权限系统进行细粒度的控制。凭借静态类型系统、借用检查器和形式验证等功能,Sui Move 使开发人员能够在执行之前捕获潜在的错误和安全风险,从而增强了可靠性和信任。
Sui 的另一个关键优势是它采用了以对象为中心的状态模型。这种结构不仅允许灵活地表示单个资产,而且还在链上直接捕获它们之间的关系——可以并行处理独立对象的状态而没有瓶颈,从而同时实现高吞吐量 (TPS) 和低交易费用。此外,原生支持对象拥有其他对象的能力,从而支持复杂的拥有权结构——例如代理拥有另一个代理,或者持有元数据随时间演变的动态 NFT——从而可以自然而安全地表达。
最后,Sui 引入了一个名为可编程事务块 (PTB) 的强大功能,该功能允许将多达 1,024 个单独的事务捆绑到单个原子执行流中。这使得人工智能代理能够将复杂的条件逻辑和多资产交互作为单个事务进行处理,从而显着提高了执行复杂工作流程的效率和经济性。
3.1.2 用于无缝和可靠交互的全栈架构和开发人员友好的模块

除了 Move 语言的优势之外,使用 Sui 构建的另一个令人信服的原因在于其全栈架构——专为快速可靠的交易处理而设计——以及其广泛的模块集,这些模块专门用于适应各种业务使用案例。
从一开始,Sui 就将自己定位为高性能区块链基础设施,专为需要快速、高容量交互的环境而构建——例如游戏、高频交易 (HFT) 和实时交互服务。为了实现这一点,Sui 引入了一种名为 Mysticeti 的专有共识引擎,该引擎可提供亚秒级的最终性。Mysticeti 利用基于 DAG(有向无环图)的结构,并采用一种跳过认证回合的未经认证的方法,从而显着降低了共识延迟。通过避免依赖单一的领导者,而是利用网络的总带宽,Sui 允许多个验证者同时处理交易,从而以惊人的速度达成完全排序共识。
为了确保对超快速处理和大规模并发的稳定支持,Sui 集成了各种技术创新。例如,Remora 通过跨多台机器分配验证者工作负载来实现水平扩展,从而允许 TPS 随着硬件扩展线性增加。此外,使用可编程 P2P 隧道可以在应用程序(如游戏和实时交易)中生成微交易的链上聚合和结算,从而允许根据使用案例定制交易设计。因此,即使在流量高峰期,网络也能保持高性能并避免瓶颈。
在安全性和可靠性方面,Sui 的架构更进一步。为了防御诸如 BGP 劫持、DDoS 攻击和 DNS 欺骗之类的威胁(在一般互联网环境中很常见),Sui 结合了 SCION 网络架构。即使在对延迟敏感的场景(如大规模在线游戏)中,这也确保了持续的正常运行时间。此外,通过 Walrus,Sui 引入了一个链上 ㅇ 去中心化存储层,该存储层能够以云规模处理从千兆字节到艾字节的数据。这通过 SEAL 协议得到进一步保护,该协议直接在链级别为存储的数据提供加密和访问控制。
Sui 还提供了广泛的工具,以增强用户体验和开发人员的可访问性。用于社交登录和帐户恢复的Passkey、基于 GraphQL 的 RPC 2.0、Sui Move Prover、Bugdar、Move Registry 以及各种 SDK 等功能可以为集成和扩展将通过 Talus 部署的链上人工智能代理奠定坚实的基础。此外,原生桥支持 Wrapped Bitcoin、Lightning Bitcoin (LBTC)、以太坊 (ETH)、Wrapped ETH (WETH) 和 Tether (USDT) 等资产,同时与 Wormhole 和 Axelar 的集成进一步扩展了 Sui 与其他链灵活交互的能力。
通过利用这种全栈架构,Talus 旨在降低 UX 和 DX 的门槛,将 Sui 定位为协调和价值层,将 Walrus 定位为去中心化存储层——共同构成了新兴人工智能代理经济的复杂执行环境。
3.2.1 Nexus 入门
如下图所示,Talus 的代理框架 Nexus 忠实地继承了 Talus 的核心设计原则。Nexus 由三个关键组件组成,它们无缝地协同工作:(1) 由 Sui 区块链提供支持的协调和价值层,(2) 通过 Walrus 实现的去中心化数据存储层,以及 (3) 链下执行节点和工具基础设施。

通过这种结构,Nexus 旨在将链下人工智能服务封装成链上虚拟机可以理解的形式,并且以可以通过智能合约以加密方式验证的方式定义所有服务(无论是否在链上执行)。换句话说,这种模块化设计允许在 Nexus 上构建的人工智能代理以智能合约的透明度和安全性在链上运行,同时还可以确保满足实际需求的性能。在此过程中,代理的工作流程从静态脚本转换为动态的、可验证的 DAG,从而使代理不仅可以执行任务,还可以了解上下文、跨整个工作流程进行推理、与其他代理协作并不断发展。
鉴于 Sui 充当协调和价值层,因此 Nexus 的链上组件从根本上是使用 Sui 区块链构建的。这意味着用于组成代理工作流程的基本资产和工具要么来自现有的 Sui Move 库/模块,要么是使用 Sui Move 新定义的。这些代理工作流程完全托管并在 Sui 区块链上的智能合约函数中执行。

Nexus 定义了与 Talus 代理相关的三个主要类别的链上组件:
Nexus 链上包 (NOP)
工具包
Talus 代理包 (TAP)
通过工具包(使用 Sui Move)实现的各种链上服务和工具在 Nexus 链上包的各种子包中正式定义*. 希望开发自己的代理的构建者然后可以使用这些预定义的组件组成和自定义它们**。
组成代理工作流程所需的一些基本元数据存储在去中心化存储层 Walrus 中 - 为了充分利用链上执行,相关元数据必须在运行时在链上可访问。但是,将此类数据直接存储在诸如 Sui 之类的区块链上将非常昂贵,这就是为什么 Talus 选择使用专门构建的、存储优化的层。
Walrus 通过完全复制以及擦除和共享机制来实现经济高效的可扩展性,同时还通过在对象级别表达数据来提供高可编程性 - 有关 Walrus 的更详细说明,请参阅 Four Pillars' 报告。
*通过工具包定义的工具可以包括链下人工智能实用程序,例如 LLM、图像识别或生成、文本处理、数学计算、Web 访问和文件处理。这些工具通过 Nexus 的链下“领导者”系统执行,在该系统中,领导者接收结果(或错误)并将其传回链上工作流程。
**为了确保充当代理基元的工具的可靠性、安全性和寿命,Talus 将向工具提供商提供经济奖励,同时还要求他们抵押一定数量的代币(可能会被削减),以使激励措施保持一致。
3.2.2 Nexus 的工作流程
通过利用 Nexus 框架,开发人员可以在统一的链上接口下实现逻辑,同时通过链下信使轻松集成链下工具。这使得可以在单个、有凝聚力的框架内跨链上和链下环境无缝地发明和执行各种人工智能工作流程。每个代理的工作流程都以可验证的方式记录并在链上结算,从而使开发人员可以自信地自定义可信的代理。

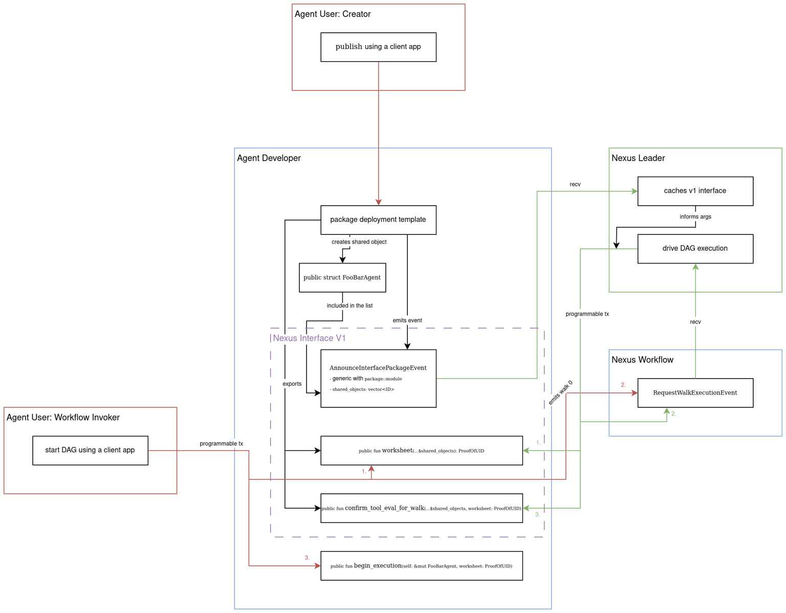
来源:显示 Nexus V1 接口流程的图表 | Talus 文档
为了构建人工智能代理,开发人员使用提供的 Nexus Interface v1 来定义控制工作流程执行、付款处理等的自定义逻辑。此过程包括两个关键阶段:工作流程管理和执行授权。
首先,开发人员必须首先调用基本 Talus 代理包的构造函数来实例化网络上的新代理 - 在此步骤中,将分配唯一的代理 ID 并初始化身份验证Token以标识该包。部署后,可以以 DAG 的形式定义代理的工作流程。
Talus 代理包包括一个内置的 worksheet 函数来跟踪工作流程执行的状态。当工作流程被触发时,代理创建一个 worksheet 对象来记录其执行状态,并按顺序启动 DAG 中的每个工具,从根节点开始。完成每个步骤后,将累积确认数据,并且一旦验证所有阶段都已按顺序成功执行,工作流程即完成*.
*重要的是,执行期间产生的所有 gas 费用和工具使用成本都会自动从 Nexus 管理的预资助 gas 预算中扣除。此设计使开发人员(尤其是生态系统的新手)可以将精力集中在设计工作流程逻辑和组装工具链上,而无需担心支付基础设施或交易复杂性。

从用户的角度来看,与已部署的人工智能代理交互只需要与链上组件交互。整个过程可以如上图所示。
与典型的人工智能代理非常相似,一旦用户启动与通过 Nexus 构建的代理的交互(即,请求交易),嵌入在 Nexus 包中的链上工作流程模块将被触发。这启动了以 DAG 形式在链上预定义的工作流程的执行(即,DAGExecution)*。
在此过程中,Nexus 领导者节点系统会自动处理链下工具的触发和协调。领导者充当一种信使,充当与链下基础设施进行通信的中间人预言机**。
*在顺序工作流程中的每个工具(表示为顶点)都可以灵活地采用自己的安全级别,但是无论使用哪种工具,都可以应用具有严格验证的基于结果的安全模型。这可确保在链上发布的最终输出保持适当的完整性和一致性。_
**领导者系统无法直接访问 Talus 代理或用户资产。它严格限于在其预定义的权限内支持链上工作流程的执行,并在受信任的执行环境 (TEE) 中运行。_
简而言之,通过 Talus Nexus 框架生成的人工智能代理(每个代理都构建为不同的链上对象)由三个核心原则定义:身份、链上工作流程和自主性。换句话说,Talus 代理不仅仅是聊天机器人或人工智能头像;它们是可编程的数字经济参与者,与参与链上活动的任何其他用户没有什么不同。
因此,Talus 旨在围绕这些代理构建的更广泛的生态系统可以包括高度专业化的 代理即服务 (AaaS) 实体,每个实体都旨在服务于我们迄今为止遇到的几乎所有领域(游戏、DeFi 和金融服务、科学和数据分析,以及产品开发,仅举几例)。这些代理将嵌入到各种服务和协议中,自主执行针对最终用户和链上应用程序的需求量身定制的特定用途任务,从而极大地提高 Talus 生态系统的整体自动化能力。更进一步,我们甚至可以设想 代理市场 (AM) 的出现——在这种市场上,可以交易这些复杂的代理或使用新功能来扩展它们。

截至目前,在运行其 测试网 的同时,Talus 还在积极地与 Sui 生态系统内外的大量参与者建立合作伙伴关系,通过扩展人工智能代理的潜在用例,为充满活力的代理经济奠定基础。
以下是迄今为止建立的一些主要生态系统合作伙伴,不包括 Sui 和 Walrus。
Cubist
Cubist 是 Web3 开发人员的工具提供商,提供名为 CubeSigner 的安全硬件密钥管理解决方案。通过与 CubeSigner 集成,Talus 使代理能够通过明确定义的访问控制来保持强大的安全性,同时还可以促进高效和无缝的跨链交易。
SuiNS (Sui 域名服务)
Sui 域名服务既充当 Sui 网络的身份层,也充当交互层。通过 SuiNS 界面,用户可以为每个 Talus 代理分配一个“.sui”域名来管理其链上身份。此外,代理将能够利用 SuiNS 提供的其他交互功能——例如消息传递和资产转移功能。
Atoma Network
Atoma 是一个基于 Sui 的、以隐私为中心的去中心化人工智能基础设施,它利用基于 TEE 的节点架构来防止计算期间的数据和模型暴露。通过集成 Atoma 的可验证人工智能推理技术,Talus 旨在确保代理推理过程可以以更透明和值得信赖的方式执行。
Marlin
Marlin 是一个可验证的计算层,它将 TEE 与各种计算资源相结合,以实现低成本、可扩展的计算,同时保护敏感数据。通过与 Marlin 的合作,Talus 将使其框架内构建的智能代理能够执行由可验证的证明和证明支持的计算。
Swarm Network
Swarm Network 是一个基于区块链的多代理人工智能框架,旨在实现多个人工智能代理之间的协作问题解决。通过将 Nexus 框架作为可验证的链上执行层集成到其代理堆栈中,Swarm 增强了代理编排和协调的透明度和可扩展性。
Vana
Vana 是一个围绕“Vana Vaults”构建的数据主权协议,它允许用户安全地存储其数据并控制其使用方式——同时还可以证明他们的贡献并获得收入作为回报。Talus 利用 Vana 广泛的用户管理的数据网络来访问训练和微调人工智能代理所需的各种数据集,从而实现更精确的代理开发。
NODO
NODO 是一个由 Sui Hydropower Accelerator 支持的多链、人工智能驱动的收益层,专注于通过一套专业的人工智能代理来优化资产配置并最大化用户收益。通过与 Talus 的合作,NODO 将专门用于人工智能驱动的分析、扩展优化和 MEV 保护以及跨协议重新平衡的代理汇集在一起。这些代理以协调的方式进行编排,使用户能够根据实时数据动态和战略性地分配资本。
ZO
ZO 是第一个构建在 Sui 上的智能驱动的永续 DEX 协议,它提供零滑点交易、高效的价格发现和亚秒级交易执行。通过与 ZO 的合作,Talus 正在将一系列专门构建的人工智能代理集成到该平台中,从而显着提高交易的可访问性和效率。交易者可以利用各种强大的决策支持工具——从市场监控和个性化策略建议到重复性任务的自动化。
随着人工智能继续证明其能够切实地使人类生活更加便利并在社会各个部门迅速普及,我们对它的依赖只会加速。对发现和收集有意义的数据以及开发有效的学习算法和技术的研究正在快速进展——而硬件性能的进步同样令人印象深刻。与此同时,世界各地的政府都认识到人工智能的普及是一种不可避免的趋势,并且正在积极地建立治理框架来适应它。正如 Sam Altman 所指出的,三种力量的融合——丰富的智能、丰富的能源和良好的治理——正在创建一个积极的反馈循环,从而推动下一波由人工智能驱动的生产力浪潮。
然而,尽管有这种潜力,基于 Web2 的人工智能系统在根本上仍然是中心化的,这在设计依赖于敏感数据或真实资产的高级代理,或实现多个代理之间的复杂合作时施加了固有的限制。相比之下,在信任最小化的 Web3 环境中构建的代理平台有望突破这些结构性约束,从而为扩展如何利用人工智能代理提供更大的潜力。
Talus 认识到这种势头,战略性地利用 Sui(一种高性能区块链基础设施)作为协调层,以克服 Web3 的技术限制并引入一种兼顾可用性、可验证性、灵活性和可组合性的新标准。通过无缝集成链上和链下工具、强大的验证架构以及合作伙伴生态系统的快速扩展,Talus 正在为下一代可验证的人工智能代理奠定基础——更广泛地说,也为自主数字经济本身奠定基础。随着链上代理从新颖事物发展为必需品,Talus 将成为支持其在全球范围内部署、协调和货币化的协议层。这可以清楚地充当一座桥梁,有效地将 Web2 成熟的技术堆栈与 Web3 的现实世界价值联系起来,从而在广泛的行业中实现有意义的用例。
当然,虽然构建 Talus 的 Sui 生态系统在技术创新方面表现出色,但与 EVM 或 SVM 生态系统相比,它确实仍然拥有相对较小的用户群和更少的应用程序。但是,由于 Nexus 旨在为各种 Web3 应用程序提供稳定的基础,因此构建在其上的成功应用程序的出现可能会推动对 Nexus 日益增长的需求——从而创建一个强大的飞轮效应,即该需求反过来又推动了更大的成功。
- 原文链接: 4pillars.io/en/articles/...
- 登链社区 AI 助手,为大家转译优秀英文文章,如有翻译不通的地方,还请包涵~
如果觉得我的文章对您有用,请随意打赏。你的支持将鼓励我继续创作!