集市是取自开源界的圣经《大教堂与集市》,集市代表着一个开放的社区,在这个社区里,每个人都遵守默许的规则,对社区做出贡献,并引以为傲。

BSC借贷协议Venus白皮书

BSC借贷协议Venus白皮书

所需学分: 10

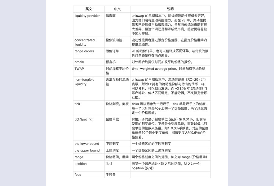
uniswapV3带中文注释的源码

uniswapV3带中文注释的源码

所需学分: 100

pancake闪电贷代码

pancake闪电贷代码

所需学分: 200

以太坊DAPP唤醒MetaMask钱包交互

以太坊DAPP唤醒MetaMask钱包交互

所需学分: 2

golang 发布,铸造,转增 nft

golang 发布,铸造,转增 nft

所需学分: 50

golang 发布erc721合约,铸币,转赠

golang 发布erc721合约,铸币,转赠

所需学分: 50

UniswapV3中文版(添加关键注释).pdf

UniswapV3中文版(添加关键注释).pdf

所需学分: 100

ether.js 无abi调用合约函数,关键代码

ether.js 无abi调用合约函数,关键代码

所需学分: 20

区块链应用开发指南

区块链应用开发指南

所需学分: 500 剩余数量: 16

Solidity编程:初学者指南

Solidity编程:初学者指南

所需学分: 5

NFT 圣经

NFT 圣经

所需学分: 50

ERC2612 链下无 gas 授权DEMO代码

ERC2612 链下无 gas 授权DEMO代码

所需学分: 50

链上治理合约及前端代码

链上治理合约及前端代码

所需学分: 50