本文探讨了在AI agent时代,传统互联网的广告盈利模式的崩溃,以及基于区块链的x402协议如何通过微支付为互联网内容和服务提供新的经济模型。x402结合了HTTP 402状态码与区块链结算,实现了无需账户、API密钥和订阅的即用即付模式,为AI agent的自主支付提供了可能。

x402:为自治互联网而生的自主支付
三十年来,互联网一直在这个妥协方案下运作:由监视行为资助的广告。免费内容换取全面的行为追踪。这种单一的经济模式建立了一个价值万亿美元的产业,同时也制造了定义现代网络的隐私危机。随着自主代理(autonomous agents)成为数字内容的主要消费者,这种基于广告的模式面临着彻底崩溃。
互联网对广告的依赖源于一个根本的经济限制:小额支付(micropayments)是不可能的。像 Visa 和 Mastercard 这样的传统支付处理器每次交易收取大约 2.9% + 0.30 美元的手续费,这使得小额支付在经济上变得荒谬。收取 0.02 美元来访问一篇文章将导致每次交易损失 0.28 美元。
这使得内容创作者面临三个令人不快的选择:实施付费墙(大大降低了覆盖范围),捆绑到订阅中(需要用户抵制的持续承诺),或展示广告。广告胜出是因为它实现了免费的内容访问,同时创建了一个三方市场,在这个市场中,用户、广告商和发行商似乎都受益。

魔鬼的交易:广告的真正代价
该模型需要全面的用户监视才能发挥作用。平台需要详细的行为配置文件才能使广告有价值。最初的基本人口统计定位演变为复杂的跟踪,这种跟踪会监视每次交互、预测偏好,并建立足够详细的心理配置文件以操纵行为。互联网变成了一种注意力经济,这种经济通过令人上瘾的设计模式、算法放大愤怒以及系统性地破坏隐私来优化参与度,而不管社会成本如何。
AI 代理从根本上扰乱了这种经济结构,因为它们不看广告。获取市场数据的自主研究代理没有可出售的注意力。预订云资源的物流系统无法根据浏览历史记录进行定位。代理打破了广告模型链中的每个假设:人类观看屏幕 → 看到广告 → 潜在的点击 → 产品购买。
这造成了一场生存危机。如果代理消费内容但无法通过广告获利,则发行商仅面临两个选择:允许抓取(寄生平衡破坏内容创建激励)或直接收费。抓取无法维持长期内容生产。小额支付成为唯一可行的途径,但是传统的支付方式使它们在经济上变得不可能。
自早期标准化以来,HTTP 协议就包含了状态代码 402 "Payment Required",该代码已保留但未实现。多次尝试试图激活此休眠功能:

HTTP 402 实现的时间表
这种模式很明显:技术上合理的解决方案已经存在多年,但是没有一个解决方案获得成为互联网基础设施所必需的网络效应。挑战从来不仅仅是技术上的,而是协调上的:让足够的服务提供商接受付款,并让足够的客户端进行付款。
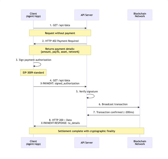
x402 结合了 HTTP 402 状态代码和使用稳定币的区块链结算。该协议利用现有的 Web 基础设施,同时添加了一个轻量级的支付层。实现非常简单:当客户端在未付款的情况下请求资源时,服务器会以 HTTP 402 和结构化的付款要求(金额、收款人地址、token 合约、区块链网络)进行响应。客户端构造一个加密签名的支付授权(EIP-3009 标准),通过 X-PAYMENT 标头将其附加到重试请求,服务器验证、广播并返回包含交易详细信息的资源。
x402 支付流程

x402 支付流程
在 Base 等 Layer 2 网络上,结算会在大约 200 毫秒内发生,费用低于 0.0001 美元。付款以加密方式确定且无需退款即可完成。从开发人员的角度来看,添加一个中间件配置:

从代理的角度来看,启用 x402 的客户端检测到 402 响应,构造支付授权并自动重试。整个过程在没有人为干预的情况下执行。
像 Base(以太坊 Layer 2)和 Solana 这样的网络提供了经济基础:Base 处理交易的费用低于 0.001 美元,结算时间低于 200 毫秒,而 Solana 则以亚秒级的确认时间实现大约 0.0001 美元的费用。两者都可以处理每秒数千笔交易。像 USDC 这样的稳定币提供了价格稳定性,消除了波动性问题,并实现了熟悉的以美元计价的定价(每次 API 调用 0.02 美元,每篇文章 0.25 美元,每次 GPU 时间 0.50 美元)。

支付渠道比较:为什么 x402 胜出
该协议在设计上仍然与区块链无关。虽然最初的实现侧重于与以太坊兼容的网络和 USDC,但该标准支持任何实现传输授权功能的区块链和 token 合约。加密签名(EIP-712 标准)提供安全性,而无需受信任的中间人,钱包界面会准确显示用户为谁支付了什么费用。
自 Coinbase 推出该协议以来,x402 生态系统发展迅速,有 50 多个项目提供基础设施、服务和集成:

x402 生态系统概述
广泛性表明 x402 已从原型发展为跨多个垂直领域的生产部署。共同点:消除了帐户、API 密钥和订阅,而支持直接的按使用付费访问。
可行的大规模小额支付释放了以前不可能实现的商业模式。内容提供商可以按文章收费,而不是按月订阅。API 提供商可以按单个请求获利,而不是按批量层级获利。数据服务可以按查询定价,而不是按用户席位定价。这种细粒度的定价将价值创造与捕获相匹配:研究人员为一篇文章支付 0.25 美元,而不是支付 200 美元的年度期刊订阅费;AI 系统购买确切的计算要求,而不是预留实例。
该模型消除了困扰传统支付的运营复杂性:没有退款、即时结算、减少欺诈(需要加密授权)、降低合规性开销(不可变的审计跟踪)。对于 AI 系统,x402 实现了真正的财务自主权,自主交易算法以每次调用 0.02 美元的价格购买实时数据,计算机视觉系统以每次图像 0.005 美元的价格获取 GPU 推理,研究代理根据相关性动态购买论文。

高影响用例
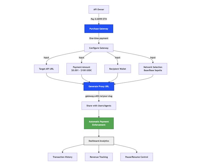
虽然 x402 非常简单,但实现需要技术努力:中间件集成、加密验证、区块链交互管理和安全密钥保管。x402 Gateway ( x402gateway.io ) 将这种复杂性抽象为统包基础设施,使任何 API 所有者都可以在不修改现有系统的情况下添加付款要求。

网关模型:三步货币化

网关架构:关注点分离
网关所有者可以访问一个仪表板,该仪表板显示交易历史记录、收入分析、使用模式、暂停/恢复控件、定价调整和交易导出。该平台在 Next.js 上运行,并使用 Privy(身份验证)和 Wagmi(区块链),使用 Prisma/PostgreSQL 跟踪用户、网关配置(slug、目标 URL、付款金额、收件人、网络、状态)、交易(哈希、地址、金额、区块)和促进者统计信息。
这代表了"x402 即基础设施"——类似于 Stripe 如何提取传统支付处理的复杂性。经济模型协调了激励机制:一次性网关购买(不是订阅)减少了锁定,透明的链上处理防止了寻租行为,促进者赚取结算费用,但不能在购买后进行审查。此架构可防止 x402 Gateway 成为 x402 旨在消除的支付中间人。
网络效应对支付系统起主导作用:一种方法在许多商家接受它并且许多消费者使用它时才变得有价值。这种先有鸡还是先有蛋的问题扼杀了技术上合理的解决方案(Macaroons、L402),这些解决方案未能实现临界质量。x402 尝试通过简单性(依赖 HTTP 基础设施)、可组合性(中间件添加与应用程序重建)和关注点分离(与业务逻辑分离的区块链结算)来解决此问题。
自主代理的兴起创造了自然需求,因为 AI 系统需要支付能力才能独立运行。虽然人类可能抵制另一种支付方式,但代理需要机器原生支付渠道。公司支持对协调很重要:Coinbase 的支持表明了主要加密基础设施的承诺,而 Google 的 A2A 协议和企业合作伙伴关系(Salesforce、SAP、ServiceNow)表明代理基础设施需要标准化的更广泛的认可。开源性质可防止供应商锁定,并具有多个促进者实现和公共规范。

跨类别的构建者机会
基础设施差距是巨大的。大多数现有工具都假定人类用户进行偶尔付款。代理原生基础设施必须处理高频小额支付、自主价值评估和机器可读服务描述。在这些类别中建立标准的早期推动者可能会定义持续数十年的基础设施。
随着自主代理从实验性的新事物转变为必不可少的基础设施,互联网正在经历根本性的转变。这种转变需要新的经济原语。在第一个互联网时代维持发展的广告模式无法在代理优先的世界中生存,在这种世界中,无法提取注意力并且行为定位变得不可能。
x402 通过利用休眠的 HTTP 标准(自 1990 年代以来保留的状态代码 402)以及支持无摩擦小额支付的现代区块链基础设施,为互联网原生支付提供了潜在的基础。早期采用表明跨多个垂直领域的真正需求:AI 推理、数据服务、API 货币化、内容发布。由于竞争方法不断发展,因此 x402 是否会成为最终标准仍然不确定,但根本问题很明显并且需要解决方案。
互联网最初的罪恶不是广告本身,而是其运行所需的监视基础设施。区块链技术支持的小额支付为不同的平衡提供了途径:用户和代理直接为他们重视的服务付费,内容创建者获得与使用量相称的补偿,并且全面的行为跟踪在经济上变得没有必要。
这种愿景是否实现取决于执行、采用和网络效应。但是对于该领域的建设者来说,机会是巨大的。像 x402 Gateway 这样的平台降低了实施障碍,使任何 API 或内容提供商都可以使用代理原生支付。风险很大:建立可以支持互联网数十年的基础设施,或者冒着通过零散、不兼容的支付系统以新形式重建监视模型的风险。
- 原文链接: x.com/yq_acc/status/1983...
- 登链社区 AI 助手,为大家转译优秀英文文章,如有翻译不通的地方,还请包涵~
如果觉得我的文章对您有用,请随意打赏。你的支持将鼓励我继续创作!